关于我们
返回首页
返回首页
首页
发展中心
教师资格
网络研修
示范培训
提升工程
发展研究
培训管理
师德师风
名师名校
教师信息化
教师学会
政策法规
培训教材
中心简介
中心领导班子
中心工会
中心各科室
资格考试
资格认定
资格注册
特岗招聘
培训信息
操作指南
培训专区
远培动态
短期集中
送培上门
课题管理
教师发展中心建设
公费定向培养
教师进修学校管理平台
国培计划
学分登记
专家库
上级文件
重要通知
名师档案
名校档案
名师风采
优质空间课堂
教育资源研发
优质资源共享
网络空间评优
师训新干线
活动公告
活动剪影
活动成果
教师队伍建设规划指导
师德师风
教师培训
教师培养
教师资格
教师职称改革
教师待遇
特级教师
校长培训
班主任培训
学科培训
新教师培训
新书推介
湖南省中小学教师发展中心
教师资格
您所在的位置:
首页
>教师资格
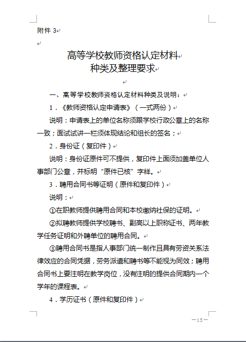
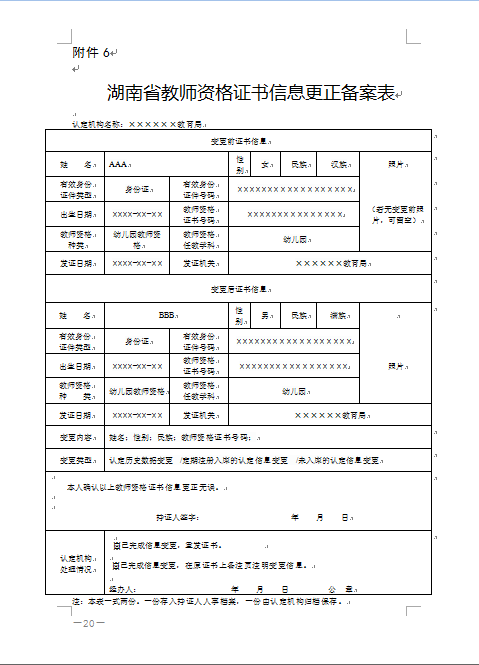
关于2017年湖南省教师资格认定、中小学教师资格考试与定期注册工作有关事项的公告
关闭窗口
/
打印本页
湘公网安备 43011102000320号